Let there be light:
And there was light:
More pictures to follow soon
Status so far:
Voltage regulators - check
MCU starts - check
Bootloader operational using 3V3 UART - check
MCU JTAG - check
C runtime stub + simple exception handling - check
Status LEDs - check
UART 115200 8N1 console - check
Interrupts - check (need to investigate if registers are really properly saved though)
External RAM - check (problem found, should be fixed now)
High speed SD interface - in progress
Random fun fact: Many SD/SDHC cards exhibit various little quirks in SPI mode so the code needs to be aware of those to work properly in every case. One would think the native SD protocol is so tightly standardized that there should be no such surprises. Well, I just found a bunch of 2GB Kingston SDs that respond to ACMD41 with bad CRC7...
EDIT: Turns out the R3 answer is the only one not protected by CRC7, that space is marked as reserved and just filled with all-ones. I'm still not getting the busy bit within reasonable times on these Kingstons but I suppose reading the docs few more times might teach me something new again.
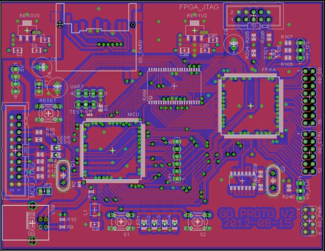
Anyway, here's the actual thing:
Now it's a proper prototype, with all these wires and blinking LEDs. A few things are still missing on the PCB but right now I need to get SD protocol working so I can fetch FPGA configuration image and test it.
EDIT:
High speed SD interface - check
DMA on SD i/f - check
Basic FAT support - check
FPGA - in progress
I'm using my own FAT library, which has no write support but it was designed to be fast while consuming as little RAM as possible. In fact current SD cards are so fast it makes sector buffering impractical, since the lookups and LRU queues kill any gains with additional overhead. I suppose it'd be different if the CPU was clocked above some 400MHz and had some fast L1 cache.
Right now I get average of ~10MB/s in test that seeks to random part of 1.2GB file and reads 1-3500 consecutive 2352-byte long chunks. This is to simulate RAW image reads for GD-ROM. So pretty well I'd say, a nice boost compared to 2.5MB/s I got over SPI.
The native SD interface required a pretty much complete rewrite of some code, so I'm not 100% sure it's stable and all, but seems to work for hours without problems so far.
From what I understand this is a Dreamcast GDrom Emulating Device. (Similar to the Wii's WODE)
As far as I know this is the first device of it's kind for the dreamcast and Deunan says he may sell them once they are finished
Source:
http://dknute.livejournal.com/41023.html

